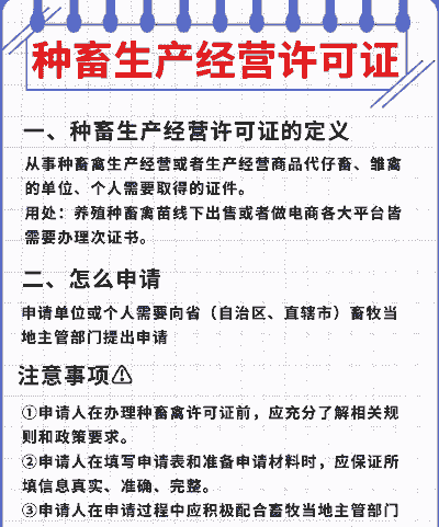
养殖鸽子需要办理以下手续和执照:
个体工商户营业执照
需要向当地工商行政管理部门提交申请,并提供身份证明、经营场所证明以及其他国家工商行政管理总局规定的文件。

动物检疫合格证明
购买信鸽后,需要为其办理信鸽环号,这是养鸽者的义务,同时也是养鸽的合法凭证。
根据当地有关规定,养鸽者需要向动物卫生监督机构办理养殖证,并进行定期防疫,包括注射疫苗等。
了解当地政策和流程
具体办理流程和所需材料可能因地区而异,建议向当地农业、林业或畜牧部门咨询相关政策和流程。

准备申请材料
包括个人或单位的身份证明、土地使用证明、养殖场地的规划方案、养殖设备的购置证明、养殖品种的选育资料等。

填写申请表
根据当地相关规定,填写养殖执照的申请表格,并提供真实有效的相关信息和申请材料。
递交申请材料
将准备好的养殖执照申请材料递交至当地农业、畜牧业部门或者当地工商行政管理部门。
审核和批准
相关部门会对申请材料进行审核,并根据审核结果进行批准或者驳回。
领取养殖执照
如果申请成功,可以到相关部门领取养殖执照。
建议您在办理养殖鸽子执照前,先与当地相关部门联系,了解具体的申请条件和流程,以确保顺利完成所有手续。










