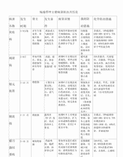
草坪上栖息有多种有害昆虫。它们取食草坪草、污染草地、传播疾病,常使草坪遭受损毁,严重影响草坪的质量。因此,消灭害虫,保护草坪,是草坪建植管理的重要措施之一。
蝗虫类
蝗虫类属直翅目蝗总科。蝗虫食性很广,可取食多种植物,但较嗜好禾本科和莎草科的植物,喜食草坪禾草,成虫和若虫蚕食叶片和嫩茎,大发生时可将寄主食成光秆或全部食光,是农、林、牧和绿化业的一类重要害虫。多在5~9月发生。
防治方法:①发生量较多时,可采用药剂防治,常用的药剂有2.5%敌百虫粉剂、3.5%甲敌粉剂、4%敌马粉剂喷粉,每公顷30公斤。50%马拉硫磷乳剂、75%杀虫双乳剂、40%氧化乐果乳剂1000~1500倍喷雾。②毒饵防治:用麦麸100份+水100份+1.5%敌百虫粉剂2份(或用40%氧化乐果乳油等0.15份)混合拌匀,每公顷22.5公斤,也可用鲜草100份切碎加水30份拌入上述药量,每公顷112.5公斤,随配随撒,不宜过夜。阴雨、大风和温度过高或过低时不宜使用。③人工捕捉:数量不太多时,可用扑虫网全面捕捉,也可减轻危害。
小地老虎
幼虫体长55~57毫米,头宽3~3.5毫米;全体黑褐色稍带灰色;股足趾沟15~25个不等,除第一对腹足有时不到20个外,其余均有20个以上。成虫体长16~23毫米,翅展42~54毫米;体色灰褐,有黑色斑纹,触角雌蛾丝状,雄蛾双栉状;前胫节侧面有刺。专食草坪草嫩茎嫩叶,严重时能造成草坪中的“秃斑”。防治方法:在小地老虎夜间出来觅食时,用1/1000敌百虫液喷杀,也可在凌晨进行化学诱杀。
蝼蛄
蝼蛄成、若虫均在土中食刚发芽的种子、根及嫩茎,使植株枯死。这类害虫还可在土壤表层穿掘隧道,咬断根或掘走根周围的土壤,使根系吊空,造成植株干枯而死。
防治方法:①利用蝼蛄趋光性强的习性,设置黑光灯诱杀。②用毒谷防治,即用90%晶体敌百虫30倍药液、浸泡半熟且晾干后的谷子。③用50%辛硫酸乳油1000倍液灌根,效果亦好。
蛴螬
蛴螬是绿地、草皮等的主要害虫之一,由于绿地不能翻耕,更有利于其繁殖。受害的草坪草根系被其截断,咬食一空,成片死亡。
防治方法:①种子处理。用50%辛硫磷乳油、50%对硫磷乳油、40%乐果乳油、20%甲基异柳磷乳油等药剂为种子量的0.1%~0.2%,40%甲基异柳磷乳油用量为0.1%~0.125%。先将药剂用种子重量的10%的水稀释,然后喷拌于待处理的种子上,堆闷10~15小时,使药液充分吸渗到种子后即可播种。②土壤处理。用50%辛硫磷乳油250~300毫升,加水3~5倍,喷拌在25~30千克的细土中撒施。用2%甲基异柳磷粉剂2~3千克或40%的乳剂250克,拌细土25~30千克撒施后浅耕。
粘虫
幼虫咬食叶片,1~2龄幼虫仅食叶肉,形成小圆孔,3龄后形成缺刻,5~6龄达暴食期。危害严重时将叶片吃光,使植株形成光杆。
防治方法:常用1/1000敌百虫喷杀。
麦长蝽
主要危害草坪草叶子,有时也危害其茎。被刺吸式口器刺伤的叶片,先出现黄色小斑点,小斑点扩大成黄褐色大斑,造成叶片皱褶,轻者阻碍草坪草生长、发育,重者造成植株干枯而死亡。
防治方法:每平方米草坪用2.4毫升西维因乳剂或2克50%可湿性粉剂,也可用2.4毫升氯丹4E乳剂、地亚农1.2~2.4毫升25%乳剂或1.4克25%可湿性粉剂或19.6克5%颗粒杀虫。
草地螟
蛀食草根及茎部,使供水中断,导致茎、叶发黄、枯死。
防治方法:用2.5%敌百虫粉剂喷粉,每公顷22.5~30千克。90%敌百虫结晶1000倍液(加入少量碱面)、50%马拉硫磷和50%辛硫磷乳油1000倍液、25%鱼藤精乳油800倍液喷雾。还可用每克菌粉含100亿活孢子的杀螟杆菌菌粉或青虫菌菌粉200~3000倍液喷雾。
蚂蚁
拱掘土壤,影响草坪生长和人类卧息。可在蚁穴处喷撒地亚农或氯蜱硫磷毒杀。
蚯蚓
将土翻出地面,使草坪高低不平,给修剪带来困难。可适当提高草坪刈剪留茬,以便将隆起的脊土隐蔽起来。也可采用垂直刈割,破坏脊土,整平草坪。













