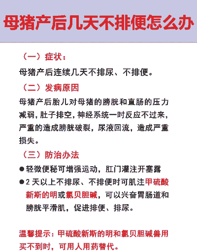
母猪产后排便困难是一个常见问题,以下是一些有效的解决方法:
使用开塞露
开塞露是一种常用的通便剂,可以润滑肠道,帮助母猪排出干硬的粪便。根据母猪的体重,一般使用3-4支开塞露即可见效。

灌肠处理
可以使用温肥皂水或生理盐水进行灌肠,这样可以软化粪便并刺激肠道蠕动,促进排便。在灌肠后,可以给予母猪适量的缓泻剂,如硫酸钠或硫酸镁,以帮助其排出肠道内的残留粪便。
饲料调整
母猪产后应适当增加饲料中的粗纤维含量,如喂一些青菜、南瓜、胡萝卜等,以增加粪便体积,促进排便。
增加水分摄入
确保母猪有充足的水分摄入,可以在饮水中添加一些缓泻剂,如硫酸钠或硫酸镁,或者直接使用肥皂水灌肠,以软化粪便。

按摩和运动
适当按摩母猪的腹部,可以促进肠道蠕动,帮助排便。此外,如果母猪身体状况允许,可以适当驱赶其活动,以促进肠道蠕动。
使用药物
如果母猪产后不吃料,可以肌注复合B,并口服一些教槽料糊状粥,以刺激其食欲。同时,可以使用一些调节肠道菌群、排毒的药物,如母畜太保,来改善便秘问题。
观察和调整饲养环境
保持猪舍内温度适宜,避免过高或过低,同时注意通风和卫生,减少母猪的应激反应。
通过以上方法,可以有效地解决母猪产后排便困难的问题。如果便秘问题持续存在,建议及时联系兽医进行诊断和治疗。










