黑龙江潮粮玉米的价格在不同时间和不同企业有所差异。以下是一些具体数据:
2023年11月黑龙江地区30水的潮粮玉米价格为0.95-0.98元/斤。

部分企业30潮粮报价普遍在0.95元/斤左右,14水分玉米现货报价在1.18~1.21元/斤。
2023年9月黑龙江万里润达:新玉米30水分价格0.92元/斤。
国投铁岭:玉米水分≤15干粮折标价格1.365元/斤,15<水分≤35潮粮折标价格1.325元/斤。
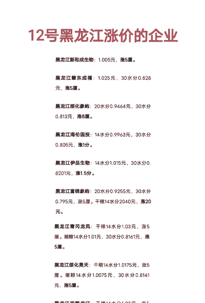
黑龙江成福食品:新玉米潮粮30水分价格1.0666元/斤。
黑龙江富锦象屿:新玉米潮粮30水0.91元。
黑龙江双鸭山中粮天兴:潮粮680容重20水1.069元,30水0.92元/斤。

黑龙江绥化象屿:玉米潮粮收购价格调整为30%水分0.96元/斤。
黑龙江讷河象屿:三等潮粮玉米收购价格调整为,30%水分0.955元/斤。
黑龙江龙凤淀粉玉米收购价格调整为1.198元/斤。
2024年11月黑龙江京粮龙江:下调7.5厘,玉米14水收购价0.97元/斤,30水收购价0.7838元/斤。
黑龙江绥化昊天:玉米14水收购价0.9675元/斤,30水收购价0.7817元/斤。
黑龙江绥化象屿:下调2.5厘,潮粮20水收购价0.9168元/斤,30水收购价0.7875元/斤。
黑龙江鸡东国投:潮粮玉米三等14水收购价0.9282元/斤,30水收购价0.75元/斤。

黑龙江绥化昊天公司玉米潮粮收购价格,折合14%水分玉米收购价格为0.96元/斤,30%水玉米收购价格0.7757元/斤。
建议:
由于玉米价格受多种因素影响,包括市场供需、天气、政策等,建议关注最新的市场动态以获取最准确的价格信息。
对于农户和贸易商,可以根据不同水分和容重的玉米价格进行选择和销售,以最大化收益。










