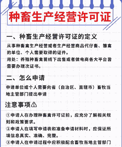
办理特种养殖证需要遵循以下流程和准备相关材料:
提交申请
申请人需向当地政府农村工作部门或林业部门提交书面申请,内容包括养殖品种、规模、地点、资金保障等。

审核申请
政府部门对申请材料进行审核,评估申请人的养殖条件,包括养殖设施、技术、环境等。
审批与办理营业执照
审核通过后,申请人需向当地工商部门申请办理营业执照,工商部门审查经营资格后颁发。
办理《特种养殖证》
获得营业执照后,申请人需向当地畜牧兽医部门申请办理《特种养殖证》,该部门会对养殖品种、规模等进行审核,符合条件的颁发证件。
年审
《特种养殖证》每年需进行年审,内容包括养殖品种、规模、地点、资金保障等,年审通过后可继续进行特种养殖活动。
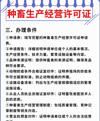
所需材料可能包括:

资金证明
场地合法证明
饲料来源
防疫设施
办场人身份证明

合法来源证明,如驯养繁殖证原件或复印件
畜牧技术员以上职称证原件及复印件等。
建议:
申请人应提前准备好所有相关材料,并按照流程逐步办理,确保每一步都符合法规要求,以顺利获得特种养殖证。










