

要成功养猪,需要学习和掌握以下专业技术:经营管理学:了解如何最大化猪场的利润,包括与兽医和饲料厂的合作等。畜牧学:掌握猪的基本知识,包括品种、生理特点...

反刍是一种特殊的消化方式,主要出现在某些草食性动物身上。这些动物在进食后,会将半消化的食物从胃里返回嘴里再次咀嚼,以帮助消化。反刍动物主要归属于哺乳纲...

笼养是一种 在笼中饲养动物的方法。这种方法适用于多种动物,包括雏鸡、肉鸡、育成鸡、蛋鸡和种鸡等。根据不同的饲养需求,笼养可以采用叠层式、平置式和阶梯式三...

预混料是一种 动物饲料,由多种营养成分按比例混合制成。通常包括粗蛋白质、粗脂肪、粗纤维、灰分和水分等。预混料中配合的营养成分量和种类根据不同的动物需求有...

蛇的食物包括 多种多样的动物,主要包括以下几类:小型哺乳动物:如鼠、兔等。蛙类:包括青蛙、蟾蜍等。鸟类:包括各种鸟蛋及幼鸟。鱼类:包括各种大小的鱼。昆虫...

预混料是 添加剂预混合饲料的简称,它是由一种或多种微量组分(包括各种微量矿物元素、各种维生素、合成氨基酸、某些药物等添加剂)与稀释剂或载体按要求配比,均...

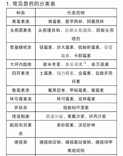
兽药是指 用于预防、治疗和诊断动物疾病,或有目的地调节动物生理机能、促进动物生长、繁殖和提高生产效能的化学物质。它们的使用对象包括所有的家畜、家禽、各种...

兽药是指 用于预防、治疗、诊断动物疾病或者有目的地调节动物生理机能的物质。它包括以下几大类:生物制品:如血清、疫苗、诊断液等。中药材、中成药:包括兽用的...

豆粉养花的正确用法豆粉(也称为豆渣粉或豆粕)是一种常见的有机肥料,富含氮、磷、钾等营养成分,适合用于花卉的基质改良和土壤补充。以下是豆粉养花的正确用法...