

山羊咳嗽的原因可能有多种,以下是一些常见的原因:感染细菌感染:如巴氏杆菌、链球菌、化脓放线菌、坏死杆菌、绿脓杆菌、葡萄球菌等。病毒感染:如口蹄疫、放线...

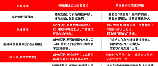
副猪有多种含义,以下是具体解释:副猪副猪通常指的是 副猪嗜血杆菌病,这是一种由副猪嗜血杆菌(Haemophilus parasuis)引起的细菌性疾病,主要影响猪,特别是在...

猪后腿肿胀可能是由以下几种疾病引起的:猪链球菌关节炎 :这种疾病仅表现为关节肿大,可能伴随发烧和喘气。脓包里流出的液体是脓液。猪副嗜血杆菌病:除了关节和...

兽用粘菌素,也称为硫酸粘杆菌素,是一种碱性多肽类抗生素,主要用于 防治敏感菌的感染和促进畜禽生长。以下是粘杆菌素的主要作用和特点:抗菌作用粘杆菌素对革兰...

仔猪小腿肿可能是由以下几种疾病引起的:链球菌感染 :链球菌是一种常见的细菌,可以引起猪的多种疾病,包括链球菌性脑膜炎、链球菌性关节炎等。链球菌感染通常会...

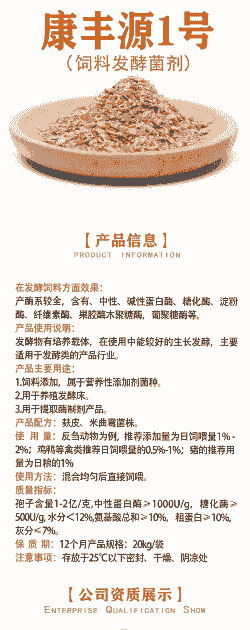
在发酵饲料中,可以使用多种酶制剂,这些酶制剂的来源包括不同的微生物,如米曲霉、孤独腐质霉、长柄木霉、枯草芽孢杆菌、绳状青霉、黑曲霉、地衣芽孢杆菌、棘孢...

猪肺疫 :由多杀性巴氏杆菌引起,俗称“锁喉风”或“肿脖瘟”。猪肺疫的猝死是瞬间死亡,死前诸般正常,眨眼就死了,没有潜伏期、前驱期和任何病理变化。猪李氏杆...

在鸡饲料中,可能会添加以下几类药物:维生素类:包括维生素A、维生素D、维生素E、维生素C等,用于增强体质、改善蛋壳质量、增强抗寒能力、抗应激能力等。氨基酸...

猪耳尖烂可能是由以下几种疾病引起的:丹毒:由丹毒杆菌引起的急性传染病,感染后血液流动受阻,可能导致猪耳部坏死。沙门氏菌病:由沙门氏菌引起的传染病,感染...