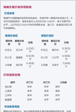
截至2025年1月20日,海南省的生猪价格如下:

外三元生猪价格:

8.5-8.6元/斤。

内三元生猪价格:

10.04元/公斤。

土杂猪生猪价格:

10.28元/公斤。

建议:

由于海南地理位置偏远,运输成本较高,导致其生猪价格相对较高。

投资者和养殖户在考虑在海南进行生猪养殖或采购时,应综合考虑运输成本、市场供需情况等因素。