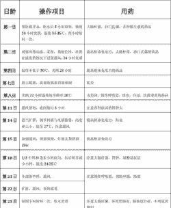
肉鸡饲养药物程序如下:
1~5日龄首要避免大肠杆菌和支原体。补充维生素和葡萄糖,促进卵黄吸收。饮水器装满20℃左右的温开水,水中加5%的红糖或葡萄糖和适当的多维。预防支原体可以避免慢性呼吸道病,同时使用抗大肠杆菌药物,如氧氟沙星。

舍内隔日带鸡喷雾消毒一次,消毒液用量为每平方米35毫升,浓度按消毒药说明书制造,消毒药选用聚维酮碘或双链季铵盐络合碘。
6~7日龄使用新城疫和传染性支气管炎二联苗滴鼻、点眼或饮水,同时使用新城疫多价油苗注射。
8~10日龄使用慢呼速治、强力呼感宁、复方甘草合剂、红泰佳、普肠欣、圣世肠泰欣、氧氟沙星可溶性粉、氟苯尼考粉等药物。
11~13日龄使用磷杆清二代,兑水量350-400斤水,预防大肠杆菌病。
12~14日龄接种法氏囊疫苗。
15~18日龄上午使用普肠欣、圣世肠泰欣、氧氟沙星可溶性粉、氟苯尼考粉;下午使用慢呼速治、强力呼感宁、复方甘草合剂、红泰佳等药物。

使用3-4倍量接种新城疫弱毒疫苗。
21~25日龄使用肠炎康、肠球康、求必妥、菌迪先锋等肠道药物。
25~28日龄接种法氏囊弱毒活苗。
30~35日龄使用普肠欣、氧氟沙星可溶性粉、氟苯尼考粉、清瘟解毒口服液、维力康、囊炎康、病毒克散等肠道药物。
7日龄使用新城疫IV+H120二联活苗2倍量点眼、滴鼻或饮水,同时使用新支法灭活苗0.3ml/只肌注。免疫前后三日内水中添加21生命素和复方黄芪多糖,有效缓解应激、提高免疫力。免疫后用菌威肽或间隔两天用肠毒康每日饮水一顿,连用3天,防治肠毒症及各种肠道感染。
14日龄使用法氏囊三价中等毒力活苗2倍量滴口或饮水。

使用新城疫IV+H52二联活苗2倍量点眼、滴鼻或饮水。复方黄芪多糖+明磊菌威上午饮水,超微球星下五饮水,连用3天。有效防治中期各种病毒、细菌、球虫病的侵害。
33-35日龄复方黄芪多糖+明磊杆治或干净1号饮水,连用三天,有效防治后期各种病毒、肠道病的感染。
21日龄使用肠速康拌料喂食3-5天,防治沙门氏菌、大肠杆菌等感染。
请注意,以上信息仅供参考,具体用药程序应根据鸡群的实际健康状况和饲养环境进行调整,并在专业兽医的指导下进行。










