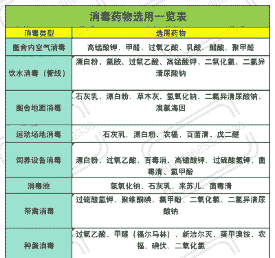
养牛养羊时,可以选择以下几种消毒产品:

齐力牌二氧化氯

有效防治:有效防治养殖过程中口蹄疫、非洲猪瘟、禽流感病毒的传播,预防和杀灭率≥99.99%。

安全性:使用过程中不产生有毒的三致物质,对畜牧无任何影响。

使用方法

清洁:将二氧化氯消毒粉溶解稀释后直接喷淋到养殖场内墙面和地面,或通过机械清洗配合二氧化氯消毒粉溶液使用。

消毒:通过二氧化氯消毒粉溶解稀释后喷雾、冲洗、浸泡等方式,对养殖场进行全面消毒。

畜禽体表消毒:使用20mg/L的二氧化氯消毒粉喷淋,将体表喷湿即可,建议每周消毒一次。

畜禽圈舍的空气、地面、设施消毒:使用100-200mg/L的二氧化氯消毒粉擦拭或喷洒,减少微生物的传播,预防疾病。

畜医诊疗器械和用品消毒:使用30mg/L的二氧化氯消毒粉浸泡30分钟后,用无菌水冲洗干净。

疫病期突击消毒:使用500-1000mg/L的二氧化氯消毒粉喷洒进行无害化处理。

草木灰水

配制:取草木灰30份,加水100份,煮沸1小时,补足蒸发掉的水分,过滤后取滤液使用。

用法:可用作用具、地面、圈栏、工作服等的消毒。草木灰必须新鲜、干燥,草木灰水要趁热使用,效果较好。

石灰乳

配制:取生石灰10份,加水10份,待石灰块化成浆糊状,再加水40-90份,即成10%-20%的石灰乳。

用法:常用作畜舍的墙壁、地面、圈栏等的消毒。石灰乳中加入1%-2%的烧碱,可增强消毒效果。注意现配现用。

烧碱

配制:取97-99份水加1-3份烧碱,充分溶解后即成1%-3%的烧碱水。

用法:可用作用具、畜舍、运输工具等的消毒。在烧碱液中加入5%石灰水,可增强消毒效果。此药应趁热使用,有强烈的腐蚀性,用时要注意人畜安全。

漂白粉

配制:取5-20份漂白粉,加水80-95份,搅拌后即成为5%-20%混悬液。

用法:可用作畜舍、用具、地面、粪便、污水等的消毒。漂白粉应装在密封的容器内,不能用作金属及工作服的消毒,此药有强烈的腐蚀性,用时要注意人畜安全。混悬液配后在48小时内用完。

高锰酸钾

用法:0.1%的水溶液外用,冲洗黏膜及创伤、溃疡等;常与福尔马林结合进行熏蒸消毒。

过氧化氢溶液

用法:1%-4%的溶液清洗脓创面,0.3%-1%溶液冲洗口腔黏膜。

用法:5%碘酊用于手术部位及注射部位消毒;10%浓碘为皮肤刺激药,用于慢性腱炎、关节炎等;复方碘溶液用于治疗黏膜的各种炎症,或向关节腔内注入;5%碘甘油用于治疗黏膜各种炎症。

新洁尔灭

用法:0.1%的水溶液用于洗手、消毒皮肤等。

建议

定期消毒:根据养殖场的实际情况,定期进行消毒,特别是在疫病高发期。

现配现用:消毒药品应现配现用,以保证其消毒效果。

注意安全:使用消毒药品时,要注意安全,避免对人和动物造成伤害。

综合使用:可以根据不同的消毒需求和场景,选择合适的消毒药品和方法进行综合消毒。