招标的种类主要包括以下几种:
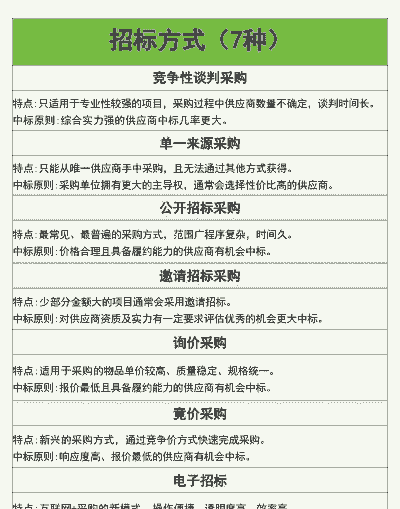
公开招标定义:公开招标是指招标人以招标公告的方式邀请不特定的法人或其他组织投标。

特点:公开招标是无限竞争性招标,所有符合条件的供应商或承包商都可以平等参加投标竞争,从中择优选择中标者。
适用场景:通常用于大规模项目或对价格敏感的项目,以确保招标过程公正、透明。
邀请招标定义:邀请招标是指招标人以投标邀请书的方式邀请特定的法人或其他组织投标。
特点:邀请招标是有限竞争性招标,招标人根据供应商或承包商的资信、业绩等条件选择一定数量的法人或其他组织进行投标。
适用场景:适用于需要特定专业技能或特殊设备的项目,或特定项目的招标,要求投标人具备承接工程项目的能力和良好的资信。
国际竞争性招标定义:国际竞争性招标是指采购实体通过国际性媒体公开发布招标公告,邀请所有符合要求的供应商参加投标。
特点:无国籍限制,适用于跨国采购项目。
国内竞争性招标定义:国内竞争性招标是指采购实体使用本国文字在国内主要媒体上发布招标公告,邀请国内所有符合要求的供应商参加投标。
特点:适用于国内大型采购项目。
竞争性谈判定义:竞争性谈判是指招标人通过与多家潜在供应商进行谈判,最终确定合同条件。

特点:适用于需要特定专业技能或特殊设备的项目,或紧急项目。
定向招标定义:定向招标是指招标人向预先确定的供应商或承包商发出邀请,征求他们的报价。
特点:适用于需要特定专业技能或特殊设备的项目。
询价招标定义:询价招标是指招标人向少数几家潜在供应商或承包商发出询价请求,征求他们的报价,以选择最有竞争力的报价。
特点:主要用于小规模项目或紧急项目。
两阶段招标定义:两阶段招标是招标人在第一阶段对潜在供应商或承包商进行初步评估后,选出入围者,然后在第二阶段征求他们的最终报价。
特点:适用于复杂项目,需要多轮评估和报价。
谈判招标定义:谈判招标是在征求潜在供应商或承包商报价后,通过与他们进行谈判,最终确定合同的条件。
特点:适用于需要详细讨论和谈判的项目。
单一来源招标定义:单一来源招标是指招标人选择指定的供应商或承包商,而不通过公开或邀请其他竞争者。

特点:适用于只能从唯一供应商处采购的项目。
电子招标定义:电子招标是利用互联网和电子信息技术进行招标,提高招标的效率和便捷性。
特点:通过电子方式进行招标,简化了招标流程,提高了透明度和效率。
这些招标形式根据项目的具体需求、规模和性质选择,以确保招标过程的公平、透明和高效。










