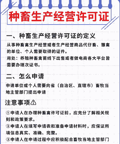
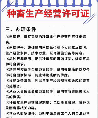
在农村养鸭子需要办理的证件包括:
养殖场注册需要先进行场地选址和规划,确保场地符合卫生、环保和安全要求。

注册时需要提供相关材料,如场地租赁合同、养殖场设计方案等。
养殖许可证在养殖场注册后,需要向当地农业部门申请养殖许可证。
申请时需要提供相关材料,如养殖场注册证明、养殖计划、饲料采购证明等。
动物防疫证明养鸭子需要进行动物防疫,申请人需要向当地的畜牧兽医部门办理动物防疫证明。
申请人需要按规定进行疫苗注射和疫情报告,确保鸭子健康。
环保手续在养鸭子过程中,需要按照环保要求进行粪便处理和污水处理。
申请人需要向当地环保部门申请环保手续,如排污许可证等。

如果使用集体土地,需要办理土地使用证。
当事人先去当地畜牧主管部门办理备案,拿到许可后,再去乡镇申请土地使用证。
营业执照因为养殖属商业经营,必须注册登记并取得执照,以确保合法规范经营。
需要向当地政府提出养殖项目申请,经过实地勘察和审核后,取得同意养殖项目的批复意见和适养区证明。
税务登记证持《营业执照》及《财务制度》到税务局办理《税务登记证》。
排污许可证畜禽养殖场必须按规定取得《排污许可证》,并按照《排污许可证》的规定排放污染物。
动物防疫条件合格证持单位法人身份证及相关行业营业执照到当地动物检疫检验局办理《动物检疫条件合格证》。

需要个人申请想要做养殖,写一份养殖报告想在哪里建场递交村委乡镇盖章,再到畜牧局做好养殖备案,后到国土局申请《土地规划许可证》。
生产设施用地的备案手续养殖用地需要办理生产设施用地的备案手续,签订用地协议在国土局和农业局备案。
环评手续前往环保局办理环评手续,环评手续是后期申请工商、税务、动检等证件审批时必须的材料。
建议你在办理这些证件时,先咨询当地相关部门,了解具体流程和所需材料,以确保顺利办理相关手续。










