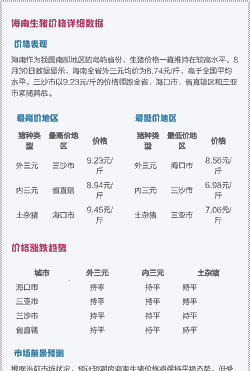
截至2025年1月20日,海南省的生猪价格如下:

外三元生猪价格:

8.5-8.6元/斤。

内三元生猪价格:

8.5-8.6元/斤。

土杂猪生猪价格:

8.5-8.6元/斤。

建议:

由于海南地理位置偏远,运输成本较高,导致生猪价格受到一定影响。

生猪自给率不足,部分猪肉需从外地调入,这也可能影响价格。

建议关注运输成本的变化和生猪自给率的情况,以预测未来价格走势。